Skip to main content
FSU
|
Controller's Office
Webmail
Search FSU
Navigation
This Site
FSU Sites
Faculty & Staff Directory
Departments & Services
Home
Services
Office of Student Finance
Accounting & Reporting
Accounts Payable
Payroll
Travel
Auxiliary Services
Asset Management
Tax & Compliance
Cash Management & Banking
Financial Systems & Communication
Deposit Accounting
Merchant Services
About Us
Our Mission
Senior Staff
Departmental Directories
Organizational Chart
Quick Links
FSU Ethics Hotline
Finance & Administration Home
FSU Regulations
Board of Governors
myFSU
Outlook Webmail
Academics
Admissions
Research
Faculty
Students
Veterans
Support FSU
Controller's Office
Toggle navigation
Home
Services
Office of Student Finance
Accounting & Reporting
Accounts Payable
Payroll
Travel
Auxiliary Services
Asset Management
Tax & Compliance
Cash Management & Banking
Financial Systems & Communication
Deposit Accounting
Merchant Services
About Us
Our Mission
Senior Staff
Departmental Directories
Organizational Chart
Quick Links
FSU Ethics Hotline
Finance & Administration Home
FSU Regulations
Board of Governors
myFSU
Outlook Webmail
Home
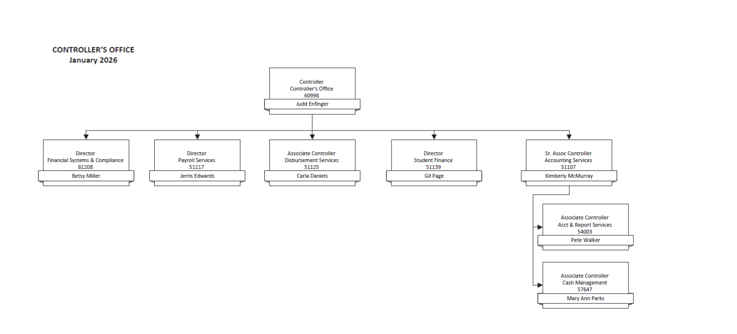
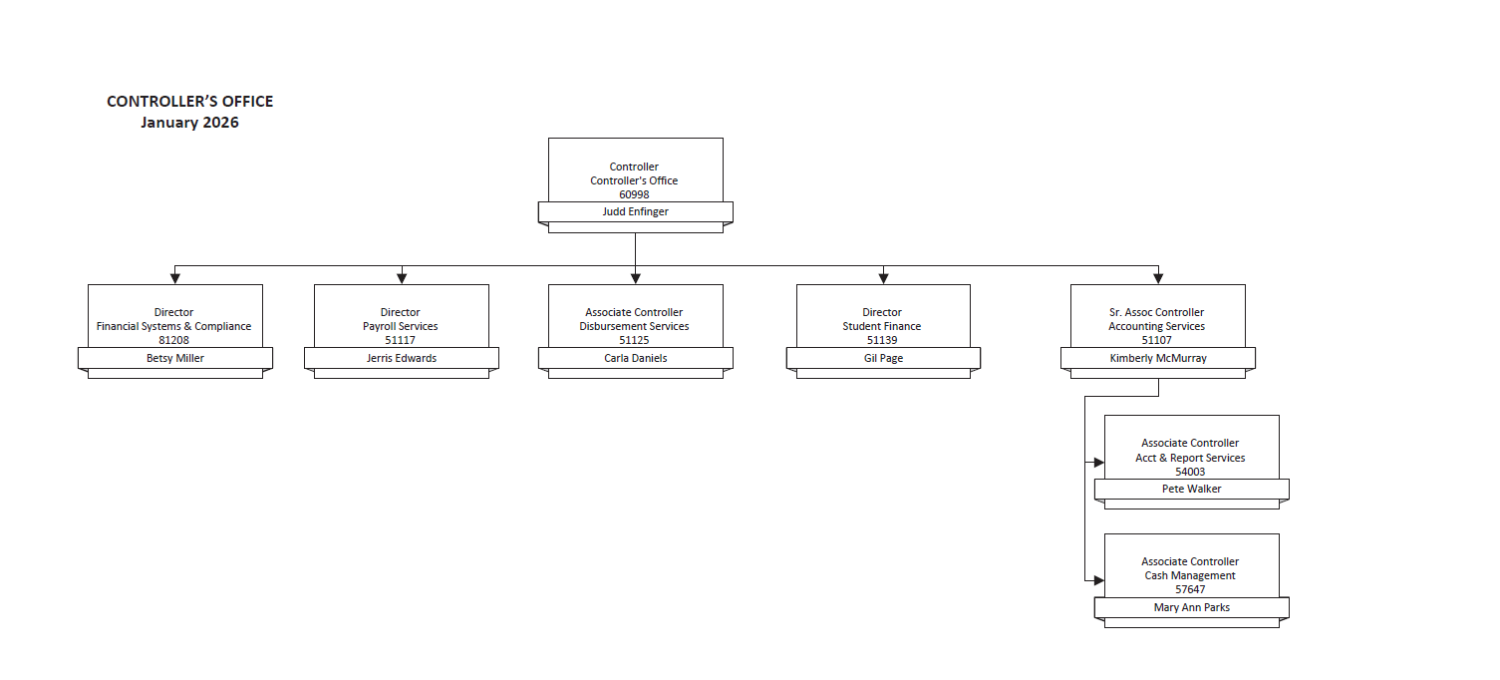
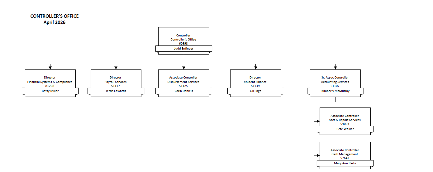
Controller's Office Organizational Chart
Controller's Office Organizational Chart